中国工程造价计价发生五大变革,住建部刚发,抢鲜看!

 二维码
发表时间:2023-09-18 09:29

图片

住建部对《建筑工程施工发包与承包计价管理办法》16号部令进行了修订。刚刚在官网发布关于《修改〈建筑工程施工发包与承包计价管理办法〉的决定(征求意见稿)》公开征求意见的通知。

修改或新增的重点部分

一、新增”施工过程结算”相关内容

1、工程发承包计价包括的内容增加“进行施工过程结算和竣工结算,以及确定和调整合同价款的计价活动"

2、合同价款包括的内容增加“施工过程结算价款“。

3、明确提出全面推行施工过程结算和支付,约定期限,以及施工过程结算文件作为竣工结算文件的组成部分。

将第十七条修改为当年开工、当年不能竣工的工程全面推行施工过程结算和支付。

“发承包双方应当通过合同约定,按时间节点或进度节点对周期内已完成且无争议的工程量进行价款计算、确认,并按照合同约定比例支付。发承包双方在合同中对施工过程结算的期限应当有明确约定;没有约定的,可以认为其约定期限均为28日

经发承包双方签字确认的施工过程结算文件作为竣工结算文件的组成部分。未经对方同意,另一方不得就已确认的施工过程结算文件进行重复审核。”

二、新增”严禁拖欠工程款”相关内容

1、增加“不得以未完成政府审计财政评审作为延期工程结算、拖欠工程款的理由。”

三、强化投标人责任。

1、投标人应当依据招标文件、工程量清单、工程计价有关规定、市场价格信息和企业对招标工程成本的分析与预测,自主确定投标报价并承担相应风险。

四、新增应当约定”人材机”风险幅度

1、发承包双方应当在合同中约定,发生下列情形时合同价款的调整方法,增加”发包方和承包方在合同中约定的人工、材料和机械价格变动超出合同约定风险幅度的”。

五、其他

1、加大工程造价咨询企业处罚力度。由“处1万元以上3万元以下的罚款”改为“处3万元以上10万元以下的罚款”。

2、推进全过程工程咨询服务

全文如下:

图片

住房城乡建设部关于《修改〈建筑工程施工发包与承包计价管理办法〉的决定(征求意见稿)》公开征求意见的通知

为落实工程造价改革要求,住房城乡建设部拟修改《建筑工程施工发包与承包计价管理办法》,起草了《住房城乡建设部关于修改〈建筑工程施工发包与承包计价管理办法〉的决定(征求意见稿)》,现向社会公开征求意见。公众可通过以下途径和方式提出反馈意见:

1.登录中华人民共和国司法部 中国政府法制信息网(http://www.moj.gov.cn、http://www.chinalaw.gov.cn),进入首页主菜单的“立法意见征集”栏目提出意见。

2.电子邮箱:zqyjcin@126.com。

3.通信地址:北京市海淀区三里河路九号住房城乡建设部法规司(邮政编码:100835),并请在信封上注明“建筑工程施工发包与承包计价管理办法”字样。

意见反馈截止时间为2023年10月11日。

住房城乡建设部

2023年9月5日

住房城乡建设部关于修改《建筑工程施工发包与承包计价管理办法》的决定(征求意见稿)

住房城乡建设部决定对《建筑工程施工发包与承包计价管理办法》(中华人民共和国住房和城乡建设部令第16号)作如下修改:

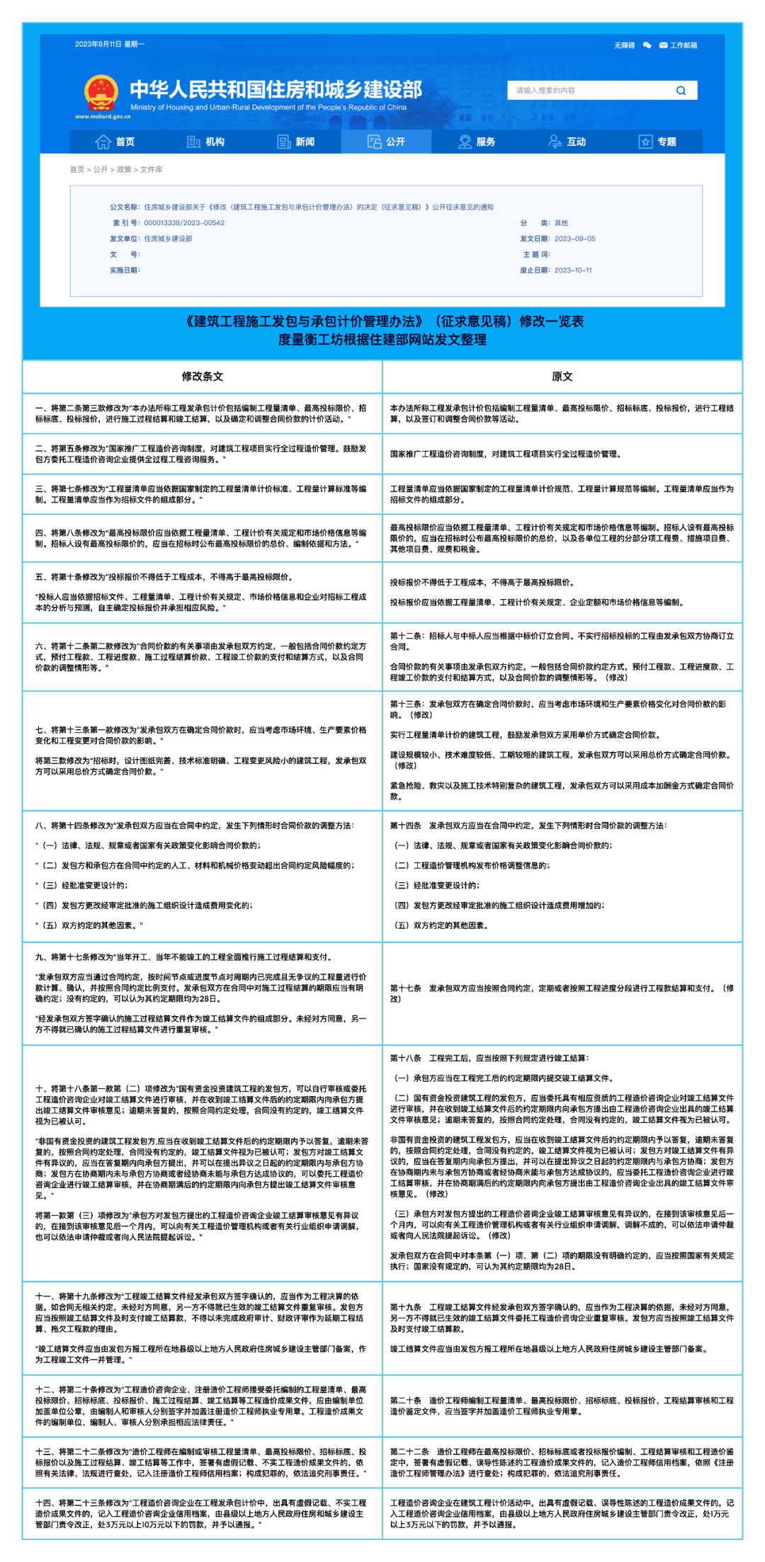
一、将第二条第三款修改为“本办法所称工程发承包计价包括编制工程量清单、最高投标限价、招标标底、投标报价,进行施工过程结算和竣工结算,以及确定和调整合同价款的计价活动。

原条文如下:

本办法所称工程发承包计价包括编制工程量清单、最高投标限价、招标标底、投标报价,进行工程结算,以及签订和调整合同价款等活动。

二、将第五条修改为“国家推广工程造价咨询制度,对建筑工程项目实行全过程造价管理。鼓励发包方委托工程造价咨询企业提供全过程工程咨询服务。

原条文如下:

国家推广工程造价咨询制度,对建筑工程项目实行全过程造价管理。

三、将第七条修改为“工程量清单应当依据国家制定的工程量清单计价标准、工程量计算标准等编制。工程量清单应当作为招标文件的组成部分。”

原条文如下:

工程量清单应当依据国家制定的工程量清单计价规范、工程量计算规范等编制。工程量清单应当作为招标文件的组成部分。

四、将第八条修改为“最高投标限价应当依据工程量清单、工程计价有关规定和市场价格信息等编制。招标人设有最高投标限价的,应当在招标时公布最高投标限价的总价、编制依据和方法。”

原条文如下:

最高投标限价应当依据工程量清单、工程计价有关规定和市场价格信息等编制。招标人设有最高投标限价的,应当在招标时公布最高投标限价的总价,以及各单位工程的分部分项工程费、措施项目费、其他项目费、规费和税金。

五、将第十条修改为“投标报价不得低于工程成本,不得高于最高投标限价。

投标人应当依据招标文件、工程量清单、工程计价有关规定、市场价格信息和企业对招标工程成本的分析与预测,自主确定投标报价并承担相应风险。

原条文如下:

投标报价不得低于工程成本,不得高于最高投标限价。

投标报价应当依据工程量清单、工程计价有关规定、企业定额和市场价格信息等编制。

六、将第十二条第二款修改为“合同价款的有关事项由发承包双方约定,一般包括合同价款约定方式,预付工程款、工程进度款、施工过程结算价款、工程竣工价款的支付和结算方式,以及合同价款的调整情形等。”

原条文如下:

第十二条:招标人与中标人应当根据中标价订立合同。不实行招标投标的工程由发承包双方协商订立合同。

合同价款的有关事项由发承包双方约定,一般包括合同价款约定方式,预付工程款、工程进度款、工程竣工价款的支付和结算方式,以及合同价款的调整情形等。(修改)

七、将第十三条第一款修改为“发承包双方在确定合同价款时,应当考虑市场环境、生产要素价格变化和工程变更对合同价款的影响。”

将第三款修改为招标时,设计图纸完善、技术标准明确、工程变更风险小的建筑工程,发承包双方可以采用总价方式确定合同价款。

原条文如下:

第十三条:发承包双方在确定合同价款时,应当考虑市场环境和生产要素价格变化对合同价款的影响。(修改)

实行工程量清单计价的建筑工程,鼓励发承包双方采用单价方式确定合同价款。

建设规模较小、技术难度较低、工期较短的建筑工程,发承包双方可以采用总价方式确定合同价款。(修改)

紧急抢险、救灾以及施工技术特别复杂的建筑工程,发承包双方可以采用成本加酬金方式确定合同价款。

八、将第十四条修改为“发承包双方应当在合同中约定,发生下列情形时合同价款的调整方法:

“(一)法律、法规、规章或者国家有关政策变化影响合同价款的;

“(二)发包方和承包方在合同中约定的人工、材料和机械价格变动超出合同约定风险幅度的

“(三)经批准变更设计的;

“(四)发包方更改经审定批准的施工组织设计造成费用变化的

“(五)双方约定的其他因素。”

原条文如下:

第十四条 发承包双方应当在合同中约定,发生下列情形时合同价款的调整方法:

(一)法律、法规、规章或者国家有关政策变化影响合同价款的;

(二)工程造价管理机构发布价格调整信息的;

(三)经批准变更设计的;

(四)发包方更改经审定批准的施工组织设计造成费用增加的;

(五)双方约定的其他因素。

九、将第十七条修改为“当年开工、当年不能竣工的工程全面推行施工过程结算和支付。

“发承包双方应当通过合同约定,按时间节点或进度节点对周期内已完成且无争议的工程量进行价款计算、确认,并按照合同约定比例支付。发承包双方在合同中对施工过程结算的期限应当有明确约定;没有约定的,可以认为其约定期限均为28日。

“经发承包双方签字确认的施工过程结算文件作为竣工结算文件的组成部分。未经对方同意,另一方不得就已确认的施工过程结算文件进行重复审核。”

原条文如下:

当第十七条 发承包双方应当按照合同约定,定期或者按照工程进度分段进行工程款结算和支付。(修改)

十、将第十八条第一款第(二)项修改为“国有资金投资建筑工程的发包方,可以自行审核或委托工程造价咨询企业对竣工结算文件进行审核,并在收到竣工结算文件后的约定期限内向承包方提出竣工结算文件审核意见;逾期未答复的,按照合同约定处理,合同没有约定的,竣工结算文件视为已被认可。

“非国有资金投资的建筑工程发包方,应当在收到竣工结算文件后的约定期限内予以答复,逾期未答复的,按照合同约定处理,合同没有约定的,竣工结算文件视为已被认可;发包方对竣工结算文件有异议的,应当在答复期内向承包方提出,并可以在提出异议之日起的约定期限内与承包方协商;发包方在协商期内未与承包方协商或者经协商未能与承包方达成协议的,可以委托工程造价咨询企业进行竣工结算审核,并在协商期满后的约定期限内向承包方提出竣工结算文件审核意见。”

将第一款第(三)项修改为“承包方对发包方提出的工程造价咨询企业竣工结算审核意见有异议的,在接到该审核意见后一个月内,可以向有关工程造价管理机构或者有关行业组织申请调解,可以依法申请仲裁或者向人民法院提起诉讼。”

原条文如下:

第十八条 工程完工后,应当按照下列规定进行竣工结算:

(一)承包方应当在工程完工后的约定期限内提交竣工结算文件。

(二)国有资金投资建筑工程的发包方,应当委托具有相应资质的工程造价咨询企业对竣工结算文件进行审核,并在收到竣工结算文件后的约定期限内向承包方提出由工程造价咨询企业出具的竣工结算文件审核意见;逾期未答复的,按照合同约定处理,合同没有约定的,竣工结算文件视为已被认可。

非国有资金投资的建筑工程发包方,应当在收到竣工结算文件后的约定期限内予以答复,逾期未答复的,按照合同约定处理,合同没有约定的,竣工结算文件视为已被认可;发包方对竣工结算文件有异议的,应当在答复期内向承包方提出,并可以在提出异议之日起的约定期限内与承包方协商;发包方在协商期内未与承包方协商或者经协商未能与承包方达成协议的,应当委托工程造价咨询企业进行竣工结算审核,并在协商期满后的约定期限内向承包方提出由工程造价咨询企业出具的竣工结算文件审核意见。(修改)

(三)承包方对发包方提出的工程造价咨询企业竣工结算审核意见有异议的,在接到该审核意见后一个月内,可以向有关工程造价管理机构或者有关行业组织申请调解,调解不成的,可以依法申请仲裁或者向人民法院提起诉讼。(修改)

发承包双方在合同中对本条第(一)项、第(二)项的期限没有明确约定的,应当按照国家有关规定执行;国家没有规定的,可认为其约定期限均为28日。

十一、将第十九条修改为“工程竣工结算文件经发承包双方签字确认的,应当作为工程决算的依据。如合同无相关约定,未经对方同意,另一方不得就已生效的竣工结算文件重复审核。发包方应当按照竣工结算文件及时支付竣工结算款,不得以未完成政府审计、财政评审作为延期工程结算、拖欠工程款的理由

“竣工结算文件应当由发包方报工程所在地县级以上地方人民政府住房城乡建设主管部门备案,作为工程竣工文件一并管理。”

原条文如下:

第十九条 工程竣工结算文件经发承包双方签字确认的,应当作为工程决算的依据,未经对方同意,另一方不得就已生效的竣工结算文件委托工程造价咨询企业重复审核。发包方应当按照竣工结算文件及时支付竣工结算款。

竣工结算文件应当由发包方报工程所在地县级以上地方人民政府住房城乡建设主管部门备案。

十二、将第二十条修改为“工程造价咨询企业、注册造价工程师接受委托编制的工程量清单、最高投标限价、招标标底、投标报价、施工过程结算、竣工结算等工程造价成果文件,应由编制单位加盖单位公章,由编制人和审核人分别签字并加盖注册造价工程师执业专用章。工程造价成果文件的编制单位、编制人、审核人分别承担相应法律责任。

原条文如下:

第二十条 造价工程师编制工程量清单、最高投标限价、招标标底、投标报价、工程结算审核和工程造价鉴定文件,应当签字并加盖造价工程师执业专用章。

十三、将第二十二条修改为“造价工程师在编制或审核工程量清单、最高投标限价、招标标底、投标报价以及施工过程结算、竣工结算等工作中,签署有虚假记载、不实工程造价成果文件的,依照有关法律、法规进行查处,记入注册造价工程师信用档案;构成犯罪的,依法追究刑事责任。”

原条文如下:

第二十二条 造价工程师在最高投标限价、招标标底或者投标报价编制、工程结算审核和工程造价鉴定中,签署有虚假记载、误导性陈述的工程造价成果文件的,记入造价工程师信用档案,依照《注册造价工程师管理办法》进行查处;构成犯罪的,依法追究刑事责任。

十四、将第二十三条修改为“工程造价咨询企业在工程发承包计价中,出具有虚假记载、不实工程造价成果文件的,记入工程造价咨询企业信用档案,由县级以上地方人民政府住房和城乡建设主管部门责令改正,处3万元以上10万元以下的罚款,并予以通报。”

原条文如下:

工程造价咨询企业在建筑工程计价活动中,出具有虚假记载、误导性陈述的工程造价成果文件的,记入工程造价咨询企业信用档案,由县级以上地方人民政府住房城乡建设主管部门责令改正,处1万元以上3万元以下的罚款,并予以通报。

图片

图片
住房和城乡建设部令大全(2023)

截至目前,住建部共发布住房和城乡建设部令58份建设部令168份现行规章共计87部,已废止83部。

全部汇总如下:

01

住房和城乡建设部令
文号文件名称
第58号住房和城乡建设部关于修改《建设工程消防设计审查验收管理暂行规定》的决定(2023年施行)
第57号建设工程质量检测管理办法(2023年施行)
第56号住房和城乡建设部关于修改《城镇污水排入排水管网许可管理办法》的决定(2023年施行)
第55号住房和城乡建设行政处罚程序规定(2022年施行)
第54号住房和城乡建设部关于修改 《房地产开发企业资质管理规定》的决定(2022年施行)
第53号住房和城乡建设部关于修改《建设工程勘察质量管理办法》的决定(2021年施行)
第52号住房和城乡建设部关于修改《建筑工程施工许可管理办法》等三部规章的决定(2021年施行)
第51号建设工程消防设计审查验收管理暂行规定(2020年施行)
第50号住房和城乡建设部关于修改《工程造价 咨询企业管理办法》《注册造价 工程师管理办法》的决定(2020年施行)
第49号住房和城乡建设部 商务部关于废止 《外商投资建筑业企业管理规定》等规章的决定(2020年施行)
第48号住房和城乡建设部关于废止部分规章的决定(2019年施行)
第47号住房和城乡建设部关于修改部分部门规章的决定(2019年施行)
第46号住房和城乡建设部关于修改 《房屋建筑和市政基础设施工程施工图设计文件审查管理办法》的决定(2018年施行)
第45号住房城乡建设部关于修改《建筑业企业资质管理规定》等部门规章的决定(2018年施行)
第44号住房城乡建设部 商务部关于废止《外商投资建设工程设计企业管理规定》等部门规章的决定(2018年施行)
第43号住房城乡建设部关于修改《房屋建筑和市政基础设施工程施工招标投标管理办法》的决定(2018年施行)
第42号住房城乡建设部关于修改《建筑工程施工许可管理办法》的决定(2018年施行)
第41号住房城乡建设部关于废止《城市轨道交通运营管理办法》的决定(2018年施行)
第40号住房城乡建设部 公安部关于废止《城市公共交通车船乘坐规则》的决定(2018年施行)
第39号住房城乡建设部关于废止《物业服务企业资质管理办法》的决定(2018年施行)
第38号住房城乡建设部关于废止《工程建设项目招标代理机构资格认定办法》的决定(2018年施行)
第37号危险性较大的分部分项工程安全管理规定(2018年施行)
第36号住房城乡建设部关于废止《城市公共汽电车客运管理办法》的决定(2017年施行)
第35号城市设计管理办法(2017年施行)
第34号城市管理执法办法(2017年施行)
第33号建筑工程设计招标投标管理办法(2017年施行)
第32号住房城乡建设部关于修改《勘察设计注册工程师管理规定》等11个部门规章的决定(2016年施行)
第31号住房城乡建设部 国家卫生计生委关于修改《生活饮用水卫生监督管理办法》的决定(2016年施行)
第30号住房城乡建设部 公安部关于废止《城市出租汽车管理办法》的决定(2016年施行)
第29号住房城乡建设部 国家发展改革委 人力资源社会保障部关于修改《房地产经纪管理办法》的决定(2016年施行)
第28号住房城乡建设部关于修改《城乡规划编制单位资质管理规定》的决定(2016年施行)
第27号住房城乡建设部关于废止部分部门规章的决定(2016年施行)
第26号国家级风景名胜区规划编制审批办法(2015年施行)
第25号住房城乡建设行政复议办法(2015年施行)
第24号住房和城乡建设部关于修改《房地产开发企业资质管理规定》等部门规章的决定(2015年施行)
第23号住房和城乡建设部关于修改《市政公用设施抗灾设防管理规定》等部门规章的决定(2015年施行)
第22号建筑业企业资质管理规定(2015年施行)
第21号城镇污水排入排水管网许可管理办法(2015年施行)
第20号历史文化名城名镇名村街区保护规划编制审批办法(2014年施行)
第19号住房和城乡建设部关于修改《房屋建筑和市政基础设施工程施工分包管理办法》的决定(2014年施行)
第18号建筑工程施工许可管理办法(2014年施行)
第17号建筑施工企业主要负责人、项目负责人和专职安全生产管理人员安全生产管理规定(2014年施行)
第16号建筑工程施工发包与承包计价管理办法(2013年施行)
第15号住房城乡建设部 国家质量监督检验检疫总局关于废止《游乐园管理规定》的决定(2013年施行)
第14号房和城乡建设部关于修改《房地产估价机构管理办法》的决定(2013年施行)
第13号房屋建筑和市政基础设施工程施工图设计文件审查管理办法(2013年施行)
第12号城乡规划编制单位资质管理规定(2012年施行)
第11号公共租赁住房管理办法(2012年施行)
第10号住房和城乡建设部关于废止《城市燃气安全管理规定》、《城市燃气管理办法》和修改《建设部关于纳入国务院决定的十五项行政许可的条件的规定》的决定2011年施行)
第9号住房和城乡建设部关于废止和修改部分规章的决定(2011年施行)
第8号房地产经纪管理办法(2011年施行)
第7号城市、镇控制性详细规划编制审批办法(2011年施行)
第6号商品房屋租赁管理办法(2010年施行)
第5号房屋建筑和市政基础设施工程质量监督管理规定(2010年施行)
第4号城市照明管理规定(2010年施行)
第3号省域城镇体系规划编制审批办法(2010年施行)
第2号住房和城乡建设部关于修改《房屋建筑工程和市政基础设施工程竣工验收备案管理暂行办法》的决定(2009年施行)
第1号市政公用设施抗灾设防管理规定(2008年施行)


02

建设部令
文号文件名称
第168号房屋登记办法(已废止)
第167号中华人民共和国注册建筑师条例实施细则(2008年施行)
第166号建筑起重机械安全监督管理规定(2008年施行)
第165号住宅专项维修资金管理办法(2007年施行)
第164号建设部关于修改《物业管理企业资质管理办法》的决定(已废止)
第163号建设部关于修改《建设工程勘察质量管理办法》的决定(2007年施行)
第162号廉租住房保障办法(2007年施行)
第161号建设部关于废止《工程建设重大事故报告和调查程序规定》等部令的决定(2007年施行)
第160号建设工程勘察设计资质管理规定(2007年施行)
第159号建筑业企业资质管理规定(已废止)
第158号工程监理企业资质管理规定(2007年施行)
第157号城市生活垃圾管理办法(2007年施行)
第156号城市供水水质管理规定(2007年施行)
第155号外商投资建设工程服务企业管理规定(已废止)
第154号工程建设项目招标代理机构资格认定办法(已废止)
第153号注册建造师管理规定(2007年施行)
第152号城市排水许可管理办法(已废止)
第151号注册房地产估价师管理办法(2007年施行)
第150号注册造价工程师管理办法(2007年施行)
第149号工程造价咨询企业管理办法(2006年施行)
第148号房屋建筑工程抗震设防管理规定(2006年施行)
第147号注册监理工程师管理规定(2006年施行)
第146号城市规划编制办法(2006年施行)
第145号城市蓝线管理办法(2006年施行)
第144号城市黄线管理办法(2006年施行)
第143号民用建筑节能管理规定(2006年施行)
第142号房地产估价机构管理办法(2005年施行)
第141号建设工程质量检测管理办法(已废止)
第140号城市轨道交通运营管理办法(已废止)
第139号城市建筑垃圾管理规定(2005年施行)
第138号城市公共汽电车客运管理办法(已废止)
第137号勘察设计注册工程师管理规定(2005年施行)
第136号城市地下管线工程档案管理办法(2005年施行)
第135号建设部关于纳入国务院决定的十五项行政许可的条件的规定(2004年施行)
第134号房屋建筑和市政基础设施工程施工图设计文件审查管理办法(已废止)
第133号建设部关于修改《城市动物园管理规定》的决定(2004年施行)
第132号建设部关于修改《城市供水水质管理规定》的决定(已废止)
第131号建设部关于修改《城市商品房预售管理办法》的决定(2004年施行)
第130号建设部关于修改《城市房屋白蚁防治管理规定》的决定(2004年施行)
第129号建设部关于修改《城市危险房屋管理规定》的决定(2004年施行)
第128号建筑施工企业安全生产许可证管理规定(2004年施行)
第127号建设部关于废止《城市房屋修缮管理规定》等部令的决定(2004年施行)
第126号市政公用事业特许经营管理办法(2004年施行)
第125号物业管理企业资质管理办法(已废止)
第124号房屋建筑和市政基础设施工程施工分包管理办法(2004年施行)
第123号《外商投资城市规划服务企业管理规定》的补充规定(已废止)
第122号《外商投资建设工程设计企业管理规定》的补充规定(已废止)
第121号《外商投资建筑业企业管理规定》的补充规定(已废止)
第120号城镇最低收入家庭廉租住房管理办法(已废止)
第119号城市紫线管理办法(2004年施行)
第118号城市桥梁检测和养护维修管理办法(2004年施行)
第117号城市抗震防灾规划管理规定(2003年施行)
第116号外商投资城市规划服务企业管理规定(已废止)
第115号建设工程勘察质量管理办法(2003年施行)
第114号外商投资建设工程设计企业管理规定(已废止)
第113号外商投资建筑业企业管理规定(已废止)
第112号城市绿线管理办法(2002年施行)
第111号超限高层建筑工程抗震设防管理规定(2002年施行)
第110号住宅室内装饰装修管理办法(2002年施行)
第109号建设领域推广应用新技术管理规定(2001年施行)
第108号

建设部关于修改《城市地下空间开发利用管理规定》的决定(2001年施行)

第107号建筑工程施工发包与承包计价管理办法(已废止)
第106号建设部关于废止《建设工程质量管理办法》等部令的决定(2001年施行)
第105号建设部关于修改《城市动物园管理规定》的决定(2001年施行)
第104号建设部关于修改《城市道路照明设施管理规定》的决定(已废止)
第103号建设部关于修改《城市房屋便器水箱应用监督管理办法》的决定(2001年施行)
第102号工程监理企业资质管理规定(已废止)
第101号城市房地产权属档案管理办法(2001年施行)
第100号关于修改《房地产估价师注册管理办法》的决定(已废止)
第99号建设部关于修改《城市房屋权属登记管理办法》的决定(已废止)
第98号建设部关于修改《城市房地产抵押管理办法》的决定(2001年施行)
第97号建设部关于修改《城市房地产中介服务管理规定》的决定(已废止)
第96号建设部关于修改《城市房地产转让管理规定》的决定(2001年施行)
第95号建设部关于修改《城市商品房预售管理办法》的决定(2001年施行)
第94号建设部关于修改《城市异产毗连房屋管理规定》的决定(已废止)
第93号建设工程勘察设计资质管理规定(已废止)
第92号建设部关于废止《国家优质工程奖评选与管理办法》等部令的决定(2001年施行)
第91号建设部关于修改《建筑工程施工许可管理办法》的决定(已废止)
第90号建设部关于修改《城市建设档案管理规定》的决定(2001年施行)
第89号房屋建筑和市政基础设施工程施工招标投标管理办法(2001年施行)
第88号商品房销售管理办法(2001年施行)
第87号建筑业企业资质管理规定(已废止)
第86号建设工程监理范围和规模标准规定(2001年施行)
第85号游乐园管理规定(已废止)
第84号城市规划编制单位资质管理规定(已废止)
第83号房产测绘管理办法(2001年施行)
第82号建筑工程设计招标投标管理办法(已废止)
第81号实施工程建设强制性标准监督规定(2000年施行)
第80号房屋建筑工程质量保修办法(2000年施行)
第79号工程建设项目招标代理机构资格认定办法(已废止)
第78号房屋建筑工程和市政基础设施工程竣工验收备案管理暂行办法(2000年施行)
第77号房地产开发企业资质管理规定(2000年施行)
第76号民用建筑节能管理规定(已废止)
第75号造价工程师注册管理办法(已废止)
第74号工程造价咨询单位管理办法(已废止)
第73号燃气燃烧器具安装维修管理规定(已废止)
第72号城市房屋白蚁防治管理规定(1999年施行)
第71号建筑工程施工许可管理办法(已废止)
第70号城镇最低收入家庭廉租住房管理办法(已废止)
第69号已购公有住房和经济适用住房上市出售管理暂行办法(1999年施行)
第68号工程建设若干违法违纪行为处罚办法(已废止)
第67号城市供水水质管理规定(已废止)
第66号建设行政处罚程序暂行规定(已废止)
第65号建设工程勘察设计市场管理规定(已废止)
第64号房地产估价师注册管理办法(已废止)
第63号城市出租汽车管理办法(已废止)
第62号城市燃气管理办法(已废止)
第61号城市建设档案管理规定(1998年施行)
第60号建设工程勘察和设计单位资质管理规定(已废止)
第59号超限高层建筑工程抗震设防管理暂行规定(已废止)
第58号城市地下空间开发利用管理规定(1997年施行)
第57号城市房屋权属登记管理办法(已废止)
第56号城市房地产抵押管理办法(1997年施行)
第55号建设部关于修改《城建监察规定》的决定(已废止)
第54号村镇建筑工匠从业资格管理办法(已废止)
第53号生活饮用水卫生监督管理办法(1997年施行)
第52号中华人民共和国注册建筑师条例实施细则(已废止)
第51号城市燃气和集中供热企业资质管理规定(已废止)
第50号城市房地产中介服务管理规定(已废止)
第49号城市居民住宅安全防范设施建设管理规定(1996年施行)
第48号建筑业企业资质管理规定(已废止)
第47号城市车辆清洗管理办法(已废止)
第46号建筑装饰装修管理规定(已废止)
第45号城市房地产转让管理规定(1995年施行)
第44号建制镇规划建设管理办法(1995年施行)
第43号开发区规划管理办法(已废止)
第42号城市房屋租赁管理办法(已废止)
第41号城市房地产开发经营管理暂行办法(已废止)
第40号城市商品房预售管理办法(1995年施行)
第39号风景名胜区管理处罚规定(已废止)
第38号建设工程抗御地震灾害管理规定(已废止)
第37号城市动物园管理规定(1994年施行)
第36号城镇体系规划编制审批办法(已废止)
第35号高等学校建筑类专业教育评估暂行规定(1994年施行)
第34号城市公有房屋管理规定(已废止)
第33号城市新建住宅小区管理办法(已废止)
第32号在中国境内承包工程的外国企业资质管理暂行办法(已废止)
第31号城市公共交通车船乘坐规则(已废止)
第30号城市地下水开发利用保护管理规定(已废止)
第29号建设工程质量管理办法(已废止)
第28号房地产开发企业资质管理规定(已废止)
第27号城市生活垃圾管理办法(已废止)
第26号城市供水企业资质管理规定(已废止)
第25号工程建设行业标准管理办法(1992年施行)
第24号工程建设国家标准管理办法(1992年施行)
第23号工程建设施工招标投标管理办法(已废止)
第22号城市国有土地使用权出让转让规划管理办法(1993年施行)
第21号城市道路照明设施管理规定(已废止)
第20号城建监察规定(已废止)
第19号公有住宅售后维修养护管理暂行办法(已废止)
第18号监理工程师资格考试和注册试行办法(已废止)
第17号城市房屋便器水箱应用监督管理办法(1992年施行)
第16号工程建设监理单位资质管理试行办法(已废止)
第15号建设工程施工现场管理规定(已废止)
第14号城市规划编制办法(已废止)
第13号建筑安全生产监督管理规定(已废止)
第12号城市房屋拆迁单位管理规定(已废止)
第11号城市房屋修缮管理规定(已废止)
第10号城市燃气安全管理规定(已废止)
第9号城市公厕管理办法(1991年施行)
第8号城市客运车辆保养修理单位管理办法(已废止)
第7号城市房屋产权产籍管理暂行办法(已废止)
第6号国家优质工程奖评选与管理办法(已废止)
第5号城市异产毗连房屋管理规定(已废止)
第4号城市危险房屋管理规定(1990年施行)
第3号工程建设重大事故报告和调查程序规定(已废止)
第2号施工企业资质管理规定(已废止)
第1号城市节约用水管理规定(1989年施行)

来源:住建部官网   


友情链接 工程咨询    |    造价咨询    | 工程测绘   |   招投标网   资质新闻 资质加盟     全国招商加盟